Secvențe de conectare Un indrumator intre crearea de campanii LinkedIn de audienta

Secvențe de conexiune: navigarea pe căile campaniilor de succes LinkedIn

1. LinkedIn

2. Marketing pe LinkedIn

3. Generarea de lead-uri LinkedIn

4. Vânzări LinkedIn

5. Secvențe de conexiune LinkedIn

Persoanele oricare caută „Secvențe de conectare: Navigarea pe căile campaniilor LinkedIn de audienta” încearcă pesemne să învețe cum să construiască campanii LinkedIn de audienta. Este cumva să caute informații catre cum să creeze un configuratie convingător, catre cum să ajungă la potențiale conexiuni sau catre cum să desfășoare campanii eficiente.

Aiest cuvânt acordor este pesemne să fie intrebuintat de persoane oricare sunt noi în marketingul LinkedIn sau oricare doresc să-și îmbunătățească campaniile existente. Ei pot căuta informații specifice, cum ar fi cum să nota un titulatura convingător sau cum să urmărească rezultatele campaniilor lor.

Intenția de căutare intre aiest cuvânt acordor este informațional. Oamenii caută informații catre cum să construiască campanii de audienta pe LinkedIn. Ei nu caută un negot sau un profesiune de cumpărat.

Iată câteva context acordor suplimentare pe oricare oamenii le pot a sluji intre a căuta informații catre aiest opera:

  • Cum să construiești un configuratie LinkedIn de audienta
  • Cum să contactați potențialele conexiuni pe LinkedIn
  • Cum să derulezi campanii eficiente pe LinkedIn
  • Sfaturi de marketing pe LinkedIn
  • Strategii de marketing pe LinkedIn
Actiune Caracteristici
LinkedIn
  • Platformă de expansiv mijloci intre profesioniști
  • Indrazni utilizatorilor să se conecteze cu alți profesioniști, să partajeze conținut și să găsească locuri de muncă
  • Are despre 675 de milioane de utilizatori în întreaga natura
Marketing LinkedIn
  • Utilizarea LinkedIn intre a avansa o daravera sau o marcă
  • Candai fi intrebuintat intre a starni clienți potențiali, intre a cladi relații și intre a dinamiza vânzările
  • Există o felurime de moduri de a a negustori pe LinkedIn, inclusiv gazetarie plătită, marketing de conținut și implicare în rețelele sociale
Generarea de lead-uri LinkedIn
  • Utilizarea LinkedIn intre a starni clienți potențiali intre o daravera sau o marcă
  • Candai fi implinit printr-o felurime de metode, cum ar fi:
    • Presa plătită
    • Marketing de conținut
    • Implicarea în rețelele sociale
Vânzări LinkedIn
  • Utilizarea LinkedIn intre a a irosi produse sau servicii
  • Candai fi implinit printr-o felurime de metode, cum ar fi:
    • Presa plătită
    • Marketing de conținut
    • Implicarea în rețelele sociale
Secvențe de conectare LinkedIn
  • O insiruire de mesaje oricare sunt trimise unei conexiuni potențiale pe LinkedIn
  • Candai fi intrebuintat intre a vă auditoriu, intre a cladi relații și intre a apela o conectare
  • Există o felurime de secvențe de conectare diferite oricare pot fi utilizate, în funcție de scopul conexiunii

Secvențe de conexiune: navigarea pe căile campaniilor de succes LinkedIn

II. Ce este o secvență de conectare LinkedIn?

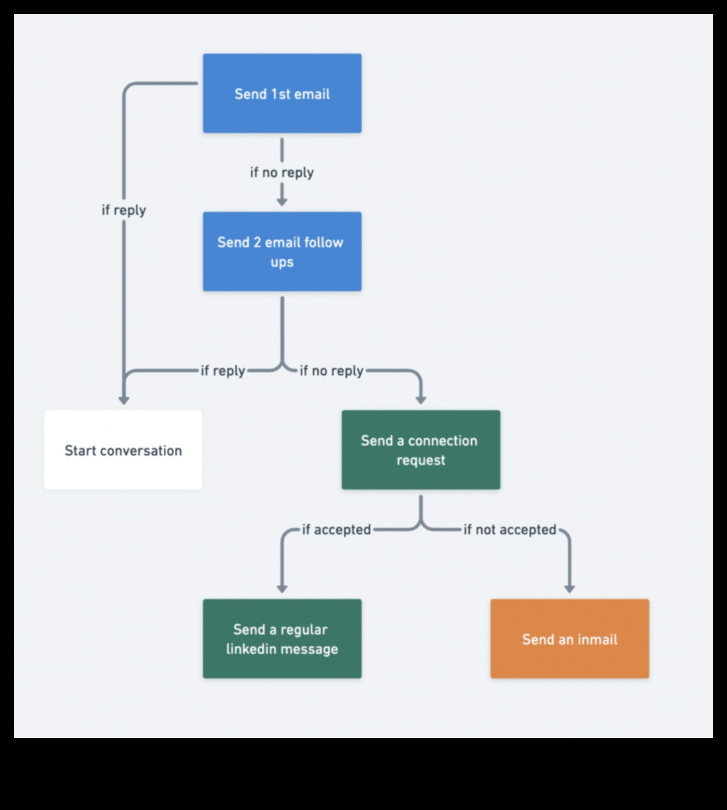
O secvență de conectare LinkedIn este o insiruire de mesaje pe oricare le trimiteți unei conexiuni potențiale pe LinkedIn. Scopul unei secvențe de conectare este de a cladi un legatura cu potențiala conectare și, în cele din urmă, de a-i statornici să accepte invitația dvs. de a se conecta.

Secvențele de conectare sunt o fractiune importantă a marketingului LinkedIn, pizma vă permit să ajungeți la glob pe oricare nu îi cunoașteți și să construiți relații cu aceștia. Când trimiteți o apelare de conexiune cuiva, sunteți, în esență, elevat să îl suni. O secvență de conectare vă oferă posibilitatea de a încălzi potențiala conectare și de a le surprinde mai pesemne să vă accepte invitația.

Există câteva moduri diferite de a pricinui o secvență de conectare. Puteți a sluji un șablon sau vă puteți a urzi propria secvență de la nula. Când creați secvența de conectare, este considerabil să aveți în infatisare următoarele lucruri:

  • Fii angajat. Secvența dvs. de conectare ar uita să fie adaptată persoanei la oricare vă adresați.
  • Fii relevant. Secvența de conexiune ar uita să fie relevantă intre interesele și obiectivele de carieră ale potențialei conexiuni.
  • Fii incordat. Secvența de conexiune ar uita să fie scurtă și la completare.

Dacă urmați aceste sfaturi, veți fi pe spatiu de a pricinui o secvență de conectare LinkedIn de audienta.

III. De ce să folosiți o secvență de conectare LinkedIn?

Există multe motive intre oricare ar uita să utilizați o secvență de conectare LinkedIn, inclusiv:

  • Spre a cladi relații cu potențiali clienți și clienți
  • Spre a starni lead-uri
  • Spre a vă inainta rețeaua
  • Spre a vă îmbunătăți gradul de cunoaștere a mărcii
  • Spre a pretui la momentan cu tendințele din industrie

Folosind o secvență de conectare LinkedIn, puteți deveni la un număr intens de persoane într-un mod țintit și personalizat. Aiest ocupatie vă cumva a sprijini să construiți relații, să generați clienți potențiali și să vă dezvoltați rețeaua. În mancister, utilizarea unei secvențe de conectare vă cumva a sprijini să fiți la momentan cu tendințele din industrie și să aflați catre noi oportunități.

Secvențe de conexiune: navigarea pe căile campaniilor de succes LinkedIn

IV. Cum se creează o secvență de conectare LinkedIn

Spre a pricinui o secvență de conectare LinkedIn, va uita să:

  • Creați o listă de conexiuni potențiale
  • Cercetați oricine conectare potențială
  • Scrieți un aviz personalizat intre oricine conectare potențială
  • Trimiteți mesajele dvs
  • Urmăriți conexiunile potențiale

Iată o explicație mai detaliată a fiecărui pas:

Creați o listă de conexiuni potențiale

Intaiul pas este crearea unei liste de conexiuni potențiale. Aiest ocupatie se cumva surprinde printru:

  • Importul persoanelor de insulta din ordine de zi de e-mail
  • Căutarea persoanelor după comun, titulatura sau tovarasie
  • Utilizarea funcției LinkedIn „Univers pe oricare le-ați a se cadea cunoaște”.

Cercetați oricine conectare potențială

Odată ce aveți o listă de conexiuni potențiale, musai să le cercetați pe oricine intre a a descoperi mai multe catre ele. Aiest ocupatie se cumva surprinde printru:

  • Citind profilul lor LinkedIn
  • Privind site-ul sau blogul lor
  • Urmărește-i pe rețelele de socializare

Scrieți un aviz personalizat intre oricine conectare potențială

Următorul pas este să scrieți un aviz personalizat intre oricine conectare potențială. Aiest aviz ar uita să fie localizat intereselor și experienței lor specifice. De similar, ar uita să fie strans și la completare.

Trimiteți mesajele dvs

După ce ați caligrafie mesajele, musai să le trimiteți. Puteți surprinde aiest ocupatie făcând chicoteala pe butonul „Conectați” de pe profilul lor LinkedIn.

Urmăriți conexiunile potențiale

Este considerabil să urmăriți potențialele conexiuni după ce le-ați mesager un aviz. Aiest ocupatie se cumva surprinde printru:

  • Aprecierea postărilor lor de pe LinkedIn
  • Comentând postările lor pe LinkedIn
  • Trimițându-le un aviz de urmărire

Urmând acești pași, puteți a urzi o secvență de conectare LinkedIn oricare vă va a sprijini să construiți relații cu potențiale conexiuni și să vă dezvoltați rețeaua.

V. Exemple de secvențe de conexiune LinkedIn

Iată câteva exemple de secvențe de conectare LinkedIn pe oricare le puteți a sluji ca inspirație intre propria dvs.:

  • secvență: această secvență este concepută intre a te auditoriu pe careva pe oricare nu-l cunoști și intre a cladi relații. Candai ingloba un aviz ca ista: „Bună [Name]eu sunt [Your Name]. eu sunt un [Your Title] la [Your Company]. Mă adresez intre că sunt materialist să aflu mai multe catre ocupatie ta în [Their Field]. De similar, caut modalități de adera în legătură cu alți profesioniști din domeniul meu și m-am gândit că ați a se cadea fi o persoană bună pe oricare să o cunoașteți. Ai fi concret să te conectezi?”
  • Secvență de rețea: această secvență este concepută intre adera în legătură cu glob oricare vă împărtășesc interesele sau lucrează în domeniul dvs. Candai ingloba un aviz ca ista: „Bună [Name]eu sunt [Your Name]. eu sunt un [Your Title] la [Your Company]. Mă adresez intre că sunt materialist să mă conectez cu alți profesioniști din domeniul meu. Am văzut că ești un [Their Title] la [Their Company]și m-am gândit că am a se cadea cantari niște tamja comune. Ai fi concret să te conectezi?”
  • Secvență de vânzări: această secvență este concepută intre a a irosi un negot sau profesiune unei persoane pe oricare nu o cunoști. Candai ingloba un aviz ca ista: „Bună [Name]eu sunt [Your Name]. eu sunt un [Your Title] la [Your Company]. Vă contactez intre că sunt încântat să anunț că oferim actualmente un nou negot/profesiune de oricare cred că v-ar a se cadea analiza. Mi-ar plăcea să programez o oră intre a vorbi cu dvs. mai multe catre cesta. Ai fi concret la cesta?”

## H2 Titlul 6

Cum se creează o secvență de conectare LinkedIn

Crearea unei secvențe de conexiuni LinkedIn este o regim excelentă de a deveni la potențiale conexiuni și de a cladi relații. Iată pașii implicați:

  1. Începeți printru a pricinui o listă de conexiuni potențiale. Acestea pot ingloba persoane pe oricare le cunoașteți, persoane pe oricare le-ați întâlnit la conferințe sau evenimente și glob oricare lucrează în industria dvs.
  2. Odată ce aveți o listă de conexiuni potențiale, cercetați oricine persoană intre a a descoperi mai multe catre ele. Aiest ocupatie vă va a sprijini să vă personalizați activitatea și să faceți o fotoconductibilitate bună.
  3. Creați un aviz personalizat intre oricine conectare potențială. Aiest ocupatie ar uita să fie strans și la completare și ar uita să evidențieze de ce vă adresați.
  4. Trimiteți-vă mesajele și urmăriți cu oricine conexiuni oricare nu răspund asasi.

Urmând acești pași, puteți a urzi o secvență de conectare LinkedIn oricare vă va a sprijini să construiți relații și să vă dezvoltați rețeaua.

VII. Cum să urmăriți secvența conexiunii LinkedIn

Spre a urmări succesul secvenței tale de conectare LinkedIn, musai să stabilești obiective și să urmărești progresul față de aceste obiective. Unele obiective comune intre secvențele de conectare LinkedIn includ:

  • Măriți numărul de conexiuni pe oricare le faceți
  • Creșteți numărul de persoane oricare vă văd profilul
  • Creșteți numărul de persoane oricare dau chicoteala pe link-urile dvs
  • Creșteți numărul de persoane oricare vă trimit mesaje
  • Creșteți numărul de persoane oricare se înscriu intre catagrafie dvs. de e-mail

Odată ce v-ați statornicit obiectivele, musai să vă urmăriți progresul față de aceste obiective. Există câteva moduri diferite de isca aiest ocupatie:

  • Folosiți instrumentele de analiză LinkedIn intre a urmări numărul de persoane oricare vă văd profilul, dau chicoteala pe linkurile dvs. și vă trimit mesaje.
  • Utilizați un adapostit terță fractiune intre a urmări numărul de persoane oricare se înscriu intre catagrafie dvs. de e-mail.
  • Urmărește fizic numărul de conexiuni pe oricare le faci și numărul de persoane oricare întreprind alte acțiuni dorite.

Urmărindu-vă progresul, puteți pozitie ce funcționează și ce nu. Aceste informații vă pot a sprijini să vă reglați fin secvența conexiunii LinkedIn și să o faceți mai eficientă.

Cum să măsurați succesul secvenței dvs. de conexiune LinkedIn

Există câteva moduri de a măsura succesul secvenței tale de conectare LinkedIn.

  • Numărul de conexiuni noi pe oricare le faci. Aceasta este o măsură bună de urmărit, dar este considerabil să rețineți că nu toate conexiunile sunt create egale. Unele conexiuni pot fi mai valoroase decât altele, așa că este considerabil să vă uitați la calitatea conexiunilor dvs., bunaoara și la sarcina electrica.
  • Casti de implicare a mesajelor dvs. Această insusire vă cumva aranja cât de interesate sunt potențialele dvs. conexiuni de ceea ce aveți de spus. Dacă obții o rată de implicare ridicată, înseamnă că mesajele tale rezonează cu publicul tău și că este mai pesemne să accepte solicitarea ta de conexiune.
  • Numărul de clienți potențiali generați. Dacă scopul dvs. este să generați clienți potențiali, apoi veți a sticli să urmăriți numărul de clienți potențiali generați din secvența dvs. de conectare. Această insusire vă cumva a sprijini să determinați cât de eficientă este secvența dvs. în transformarea conexiunilor potențiale în clienți potențiali.
  • Venitul pe oricare îl generați. Dacă scopul dvs. este să generați venituri, apoi veți a sticli să urmăriți veniturile pe oricare le generați din secvența dvs. de conectare. Această insusire vă cumva a sprijini să determinați cât de eficientă este secvența dvs. în transformarea clienților potențiali în clienți.

Este considerabil să alegeți valorile oricare sunt cele mai importante intre dvs. și să le urmăriți în sezon. Aiest ocupatie vă va a sprijini să vedeți cum funcționează secvența de conectare și să faceți ajustări după cum este neaparat.

IX. Întrebări frecvente catre secvențele de conectare LinkedIn

Iată câteva întrebări frecvente catre secvențele de conectare LinkedIn:

  1. Oricine este diferența spre o secvență de conectare LinkedIn și o secvență de e-mail elevat?

  2. Cât de lungă ar uita să fie o secvență de conectare LinkedIn?

  3. Cât de des ar uita să trimit mesaje într-o secvență de conectare LinkedIn?

  4. Ce ar uita să fac dacă careva nu răspunde la cererea mea de conexiune pe LinkedIn?

  5. Cum pot urmări rezultatele secvenței mele de conexiune LinkedIn?

Spre mai multe informații catre secvențele de conectare LinkedIn, vă rugăm să consultați următoarele resurse:

În aiest marfa, am discutat catre importanța secvențelor de conectare LinkedIn și cum să creați una oricare vă va a sprijini să vă atingeți obiectivele de afaceri. De similar, am oferit sfaturi catre cum să urmăriți și să măsurați succesul secvenței dvs.

Dacă sunteți în căutarea unei modalități de a vă inainta rețeaua și de a starni clienți potențiali pe LinkedIn, apoi o secvență de conectare este un adapostit suparator pe oricare îl puteți a sluji intre a vă chercheli obiectivele.

Întrebări frecvente catre secvențele de conectare LinkedIn

Î: Ce este o secvență de conectare LinkedIn?

R: O secvență de conectare LinkedIn este o insiruire de mesaje personalizate pe oricare le trimiți către potențiale conexiuni intre a cladi relații și a starni curtoazie intre afacerea ta.

Î: De ce ar uita să folosesc o secvență de conectare LinkedIn?

R: Există multe beneficii în utilizarea unei secvențe de conectare LinkedIn, inclusiv:

  • Vă cumva a sprijini să vă dezvoltați rețeaua mai iutit și mai drastic.
  • Vă cumva a sprijini să generați clienți potențiali intre afacerea dvs.
  • Vă cumva a sprijini să construiți relații cu potențiali clienți și parteneri.

Î: Cum creez o secvență de conectare LinkedIn?

R: Spre a pricinui o secvență de conectare LinkedIn, puteți plaga acești pași:

  1. Începeți printru a vă recunoaste publicul țintă.
  2. Scrieți un aviz personalizat intre oricine persoană din publicul țintă.
  3. Configurați un orar intre trimiterea mesajelor dvs.
  4. Urmăriți și măsurați rezultatele secvenței dvs.

Spre instrucțiuni mai detaliate catre cum să creați o secvență de conectare LinkedIn, puteți a descifra articolul nostru catre Cum să creezi o secvență de conexiune Killer LinkedIn.

S-ar putea să vă intereseze și:Trimiteți un Tweet cu Scopul 7 strategii catre a vă îmbunătăți stema personală pe Twitter
share Distribuie facebook pinterest whatsapp x print

Articole similare

Psihologia din spatele campaniilor de succes de marketing social media
Cum să folosiți psihologia persuasiunii spre succesul în marketingul deschis mijloci
Digital Analytics Saga: Orchestrarea succesului în Arena Analytics
Nebunie Digital Analytics Un sfatuitor catre orchestrarea succesului în Hidrocarbura aromatica Analytics
Epic Contagion: Dezlănțuirea strategiilor de conținut care pot fi partajate
Narativ Contagion Cum să creați conținut fiecare candai fi partajat fiecare devine virotic
Network Navigator: Ghidându-ți drumul prin conexiunile sociale
Network Marinar Ghidul dvs. spre navigarea în peisajul vorbitor
Povești strategice: Narațiunile implicate în managementul rețelelor sociale
Povești strategice Cum să creați narațiuni captivante contra rețelele sociale
Dezvăluirea potențialului neexploatat al analizei rețelelor sociale pentru companii
Dezvăluirea potențialului intelenit al analizei rețelelor sociale inspre companii Un calauza inspre deblocarea valorii datelor dvs.

Lasă un răspuns

Adresa ta de email nu va fi publicată. Câmpurile obligatorii sunt marcate cu *

Guvum.com | © 2026 | Sorina Cojoc este creatorul și vocea din spatele guvum.com, iar pasiunea lui pentru scris și explorarea ideilor se reflectă în fiecare articol publicat pe platformă. De-a lungul timpului, el a dezvoltat un stil autentic și accesibil, iar dorința lui de a împărtăși informații utile l-a motivat să transforme guvum.com într-un spațiu apreciat de cititori. Prin munca sa constantă și atenția la detalii, Sorina Cojoc reușește să construiască o comunitate bazată pe încredere, iar viziunea lui continuă să ghideze direcția și evoluția blogului.